您好,欢迎进入唐山柳林自动化公司官网!
加入收藏
联系我们
全国咨询热线
13012191802
网站首页
产品中心
智慧感知产品
智慧连接产品
AI边缘终端
智慧应用平台
解决方案
智慧水利
智慧水务
智慧城市
智慧热力
智慧油田
其它
应用业绩
智慧水利
智慧水务
智慧城市
智慧油田
技术服务
柳林智库
服务政策
下载中心
新闻资讯
公司动态
行业动态
关于我们
公司简介
联系我们
联系人及信息
首页
>
产品中心
>
智慧连接产品
>
遥测终端机RTU
产品中心
智慧感知产品
雷达水位计
雷达流量计
超声波水位计
一体式水位监测仪
无线压力变送器
智慧连接产品
无线传输模块DTU
遥测终端机RTU
安全监测终端
5G工控机
成套测控终端
AI边缘终端
超融合数字水利专用AI终端
智慧应用平台
智慧水务平台
城市排水防涝数字化管控平台
数字孪生智慧灌区管理平台
水库安全监测管理平台
以电折水系统平台
地下水监测预警平台
数字孪生智慧水利平台
农村供水数字孪生管理平台
高标准农田数字化管理平台
取水计量预付费管理平台
水资源监测管理平台
水系连通及水美乡村信息化平台
风暴潮在线监测预警平台
基层防汛预警平台
智慧农业管理平台
柳林e拍云平台
手机APP定制
联系我们
13012191802
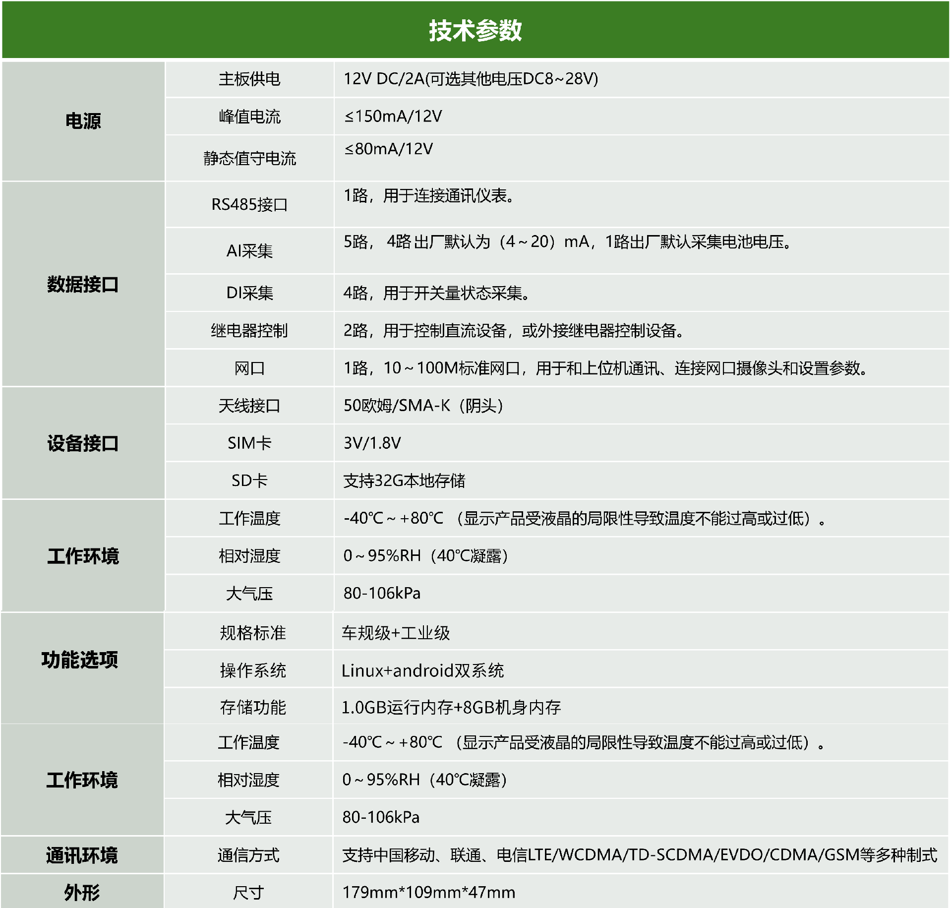
MGTR-W4121C全能型遥测终端机
MGTR-W4121C 4G 遥测终端机是车规级+工业级高性能、Linux操作系统的4G智能终端,为远距离设备的智能监测、边缘计算、远程控制、AI智能分析等应用提供数据传输通道。可广泛应用于智慧水利、智慧水务、智慧工业等行业。
水文水资源遥测终端机
视频监控
数据叠加
国标协议
联系电话:
13012191802
立即咨询
在线留言
产品详情
丨相关产品
一体式一电折水智能终端
智能卡井电双控遥测终端
电池供电遥测终端机
5G智能工控机
上一篇:
没有了!
下一篇:
微功耗电池供电遥测终端机RTU MGTR-W4131U
Copyright © 2022-2025 All Rights Reserved.
冀ICP备12015236号-1
XML地图
13012191802
微信号:唐山柳林自动化
微信二维码